欢迎登陆温膳坊餐饮加盟网!
温膳坊 餐饮研发赋能

《中国餐饮出海发展报告2024》发布:餐饮出海进入新阶段,本土化策略助力品牌出海

  “出海”是近年餐饮市场的重要趋势之一,那么近期餐饮出海有什么发展亮点?中国餐饮品牌出海又需要注意哪些?9月26日,在“2024餐饮出海发展论坛”现场,红餐产业研究院发布了《中国餐饮出海发展报告2024》。

  9月23―26日,2024第四届中国餐饮品牌节,在广州朗豪酒店&南丰国际会展中心盛大召开。本届盛会以“聚力・共好”为主题,以品牌力峰会、系列专题论坛、HCC餐饮展、红鹰奖盛典、《红人面对面》专访等多种形式,与餐饮产业链创业者和管理者深度互动,为餐饮伙伴赋能,创造更有效的链接价值。

  9月26日,“2024餐饮出海发展论坛”成功举办。作为第四届中国餐饮品牌节的重点论坛之一,“2024餐饮出海发展论坛”汇集了海外餐饮专家、出海品牌创始人和高管等重磅嘉宾,就中国餐饮出海进行深入探讨和互动。

  论坛上,红餐产业研究院发布了《中国餐饮出海发展报告2024》(以下简称“报告”),对海外市场、品类特征以及出海品牌在海外的发展措施等进行分析总结,为有意出海的品牌方、投资人、供应链企业提供参考。

  论坛上,红餐产业研究院高级研究经理劳华辉在现场对《中国餐饮出海发展报告2024》进行了专业解读。以下是该报告的部分精彩内容解读。

《中国餐饮出海发展报告2024》发布:餐饮出海进入新阶段,本土化策略助力品牌出海(图1)

海外餐饮发展空间大,中国餐饮出海进入新阶段

  中国餐饮出海经历了相当长时间的发展,最早可以追溯到19世纪中叶。彼时,我国广东、福建等地到海外谋生的移民,在务工的同时把中餐带到海外,那时的中餐馆更多以夫妻小店为主。时至今日,仍有部分移民的后辈依然在经营着中餐厅。

  到了20世纪90年代,随着改革开放政策的深入推进,部分国营餐饮品牌开始探索海外市场,因缺乏对当地市场的了解、缺少国际化的专业人才以及较为粗放的经营管理模式等问题,这些品牌出海多以失败告终。

  2010年左右,以海底捞、眉州东坡、黄记煌为代表的餐饮品牌开始新一轮的海外布局,这些品牌吸取前期的经验教训,注重市场选择的精准性,从华人较多的国家开始布局开店,并调整经营策略,根据当地消费者的口味偏好和供应链情况, 及时调整菜单,逐渐融入了当地市场。

《中国餐饮出海发展报告2024》发布:餐饮出海进入新阶段,本土化策略助力品牌出海(图2)

  随着国内餐饮行业竞争的加剧,为了寻找更广阔的发展空间,2023年开始,众多连锁品牌加快出海步伐。与此同时,上游供应链端也有不少企业出海拓展业务。中国餐饮出海进入了一个全新的发展阶段,而2023年也被业内人士誉为 “中国餐饮出海的元年”。

  目前,海外中国餐饮门店已经发展到近70万家,市场规模近3万亿元。海外的中国餐饮门店已遍布包括新加坡、印尼、越南、菲律宾、日本、韩国、美国、加拿大、英国、法国、西班牙、阿联酋、澳大利亚等180余个国家和地区。

《中国餐饮出海发展报告2024》发布:餐饮出海进入新阶段,本土化策略助力品牌出海(图3)

菜单本地化、营销多元化、供应链全球化,品牌践行本土化策略

  过去,我国的餐饮品牌在海外开设的门店大多不是品牌自身想“走出去”,而是海外的华人华侨、留学生因创业需求,寻找国内的餐饮品牌合作开设的授权加盟店。

  近年来,越来越多的品牌开始主动出海,甚至将出海作为国际化发展战略,开放全球加盟/合伙人计划,主动去海外寻找合作伙伴。

《中国餐饮出海发展报告2024》发布:餐饮出海进入新阶段,本土化策略助力品牌出海(图4)

  此外,部分国内餐饮品牌在国际化方面的意识也在提升,不少品牌加深了本土化策略,从产品、口味、餐厅环境等方面创新调整,以迎合当地消费者的饮食习惯。具体措施包括:菜单本地化、营销多元化、供应链全球化。

  菜单本地化:餐饮品牌会根据当地的消费者口味和需求合理调整菜单,如剔除掉一些当地消费者不吃或者禁忌的食材,增加当地的食材以及流行口味,从食材、口味甚至用餐模式都做了本地化的调整。比如海底捞在日本门店会提供传统的味噌汤锅底和本地食材牛小肠,在新加坡门店则会结合本地传统美食“鱼头炉”研发了浓香鱼锅底,在泰国门店会推出了冬阴功锅底等。

《中国餐饮出海发展报告2024》发布:餐饮出海进入新阶段,本土化策略助力品牌出海(图5)

  营销多元化:为了快速提升品牌知名度与影响力,很多餐饮品牌在海外市场采用“线上+线下”双轨传播策略。其中,线上传播主要是在 Facebook、TikTok、Instagram、Twitter等海外主流的社交媒体做品牌的传播和推广;线下传播的方式就更加多元化,比如与当地知名度较高的代言人合作,或在人流量较大的商区开设快闪店,或与有一定知名度的品牌进行联名推广,又或者直接打折促销、买一送一等。

《中国餐饮出海发展报告2024》发布:餐饮出海进入新阶段,本土化策略助力品牌出海(图6)

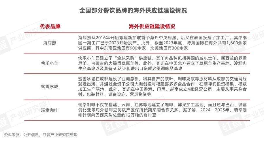
  供应链全球化:为了能在海外市场站稳脚跟并持续发展,越来越多的品牌重视其供应链的全球整合能力。比如,海底捞从2016年就开始筹建海外中央厨房,截至2023年底,特海国际在海外共有1,600余家供应商,其中东南亚地区有900余家,北美地区有300余家;快乐小羊已建立了“全球采购”供应链;蜜雪冰城在中国香港、印尼、越南成立4家从事采购食材、包装材料、设备设施、营运物资的子公司。但目前看来,国内餐饮品牌在海外的供应链体系尚未完善,大部分品牌的原材料依赖于中国出口和当地采购。

《中国餐饮出海发展报告2024》发布:餐饮出海进入新阶段,本土化策略助力品牌出海(图7)

  近年来,供应链端诸如食材供应企业、调味料企业、预制菜企业、冷链物流企业、外卖平台等也在积极地拓展海外业务,为我国的餐饮品牌在海外发展提供助力。例如,思念食品的首家海外工厂于2018年在美国全面投产;颐海国际的泰国工厂已进入投产;美团外卖海外版KeeTa平台已于2024年9月在沙特阿拉伯的阿尔卡吉市上线。

《中国餐饮出海发展报告2024》发布:餐饮出海进入新阶段,本土化策略助力品牌出海(图8)

  总体来看,这些餐饮相关的供应链企业在海外业务拓展上以进出口贸易为主,在海外建立加工厂的企业较少,且多以调味料企业为主。随着国内餐饮品牌在海外市场对供应链需求的增多,供应链出海在未来几年或将迎来“小高潮”。

  现制饮品海外扩张速度快

  从细分赛道来看,目前火锅、饮品、麻辣烫/冒菜等赛道有较多的品牌在海外发展出了一定规模,逐渐站稳脚跟。红餐产业研究院梳理发现,这些品类基本满足以下三个要素:其一,标准化程度较高,易于连锁化发展;其二,在海外市场出现的时间较长,市场教育难度较低;其三,具有中式文化元素特征。

《中国餐饮出海发展报告2024》发布:餐饮出海进入新阶段,本土化策略助力品牌出海(图9)

1.火锅:品牌出海时间较早,已基本完成市场教育

  火锅是我国餐饮赛道中出海较早的一个品类,早在1995年,重庆小天鹅火锅就走出了国门,并先后在洛杉矶、西雅图、奥林皮亚等城市开设分店。目前,国内已有诸多火锅品牌在海外设立直营店或加盟店,其中,海底捞旗下主营国际市场的特海国际已在海外13个国家开设了110余家门店。

《中国餐饮出海发展报告2024》发布:餐饮出海进入新阶段,本土化策略助力品牌出海(图10)

  如今,在众多品牌的宣传引导下,火锅已经基本完成了海外市场教育,不少海外本地消费者可以熟练地使用筷子吃火锅,部分消费者还能接受脑花、肥肠、猪血等内脏食材。

《中国餐饮出海发展报告2024》发布:餐饮出海进入新阶段,本土化策略助力品牌出海(图11)

  同时,为了迎合海外当地消费者的分食习惯,部分火锅品牌在海外门店内设置了单人食用的小锅,比如小肥羊、小龙坎火锅等。

  2.现制饮品:品牌出海提速,部分品牌海外门店数已超千家

  现制饮品赛道出海的品牌较多,海外门店扩张也较快,2018年出海的蜜雪冰城海外门店数已突破4,000家。从出海时间来看,2018年之前出海的现制饮品品牌多以发源于中国台湾的茶饮品牌为主,如日出茶太、CoCo都可、歇脚亭、春水堂等;发源于中国大陆的现制饮品品牌大多在2018年以后开始拓展海外市场。2023年以后,饮品出海品牌激增,如瑞幸咖啡、库迪咖啡、沪上阿姨、益禾堂、甜啦啦等。

《中国餐饮出海发展报告2024》发布:餐饮出海进入新阶段,本土化策略助力品牌出海(图12)

  从这些现制饮品品牌的出海首站来看,早期发源于中国台湾的茶饮品牌出海首站多选择欧美地区,近年中国大陆的饮品品牌在出海首站上多选择东南亚地区,如蜜雪冰城的海外首店开在越南,霸王茶姬、沪上阿姨的海外首店开在马来西亚,喜茶、瑞幸咖啡的海外首店开在新加坡,甜啦啦、益禾堂的海外首站设在了印尼。

《中国餐饮出海发展报告2024》发布:餐饮出海进入新阶段,本土化策略助力品牌出海(图13)

3.中式正餐:川菜、京鲁菜为主力军,湘菜、江浙菜成出海新生力量

  中式正餐也是我国出海较早的品类之一。20世纪90年代,全聚德作为中国大陆代表品牌将中国美食推向全球,至今其海外门店已扩张至8家左右。同样是20世纪90年代出海的中国台湾品牌鼎泰丰,目前在海外已有100余家门店。此外,部分出海较早的川菜品牌也发展得不错,如陈麻婆豆腐、眉州东坡等。

《中国餐饮出海发展报告2024》发布:餐饮出海进入新阶段,本土化策略助力品牌出海(图14)

  由于中式正餐门店模型较重,对原材料和厨师要求较高,品牌在海外以直营模式为主,门店规模多在10家以下。

  4.小吃快餐:麻辣烫/冒菜出海品牌较多,海外首站多选择北美地区

  目前,小吃快餐赛道的米饭快餐、麻辣烫/冒菜、包点、粉面、卤味、炸鸡/炸串、特色小吃等细分品类均有品牌出海。其中,麻辣烫/冒菜出海的品牌数最多,占比达20.8%;其次是粉面品牌,占比为16.7%;米饭快餐、炸鸡/炸串和卤味的出海品牌占比均也超过了10%。

《中国餐饮出海发展报告2024》发布:餐饮出海进入新阶段,本土化策略助力品牌出海(图15)

  小吃快餐品牌在出海首站选择上偏好于北美地区,据红餐产业研究院不完全统计,海外首店落地在北美地区的小吃快餐品牌数占比最高,为39.1%;其次是东南亚,品牌数占比为21.7%。

  东南亚、北美地区开拓相对较容易,欧洲及中东市场亦有发展潜力

  大部分品牌在出海首站上选择华人较多的东南亚和北美地区。据不完全统计,出 海首站选择东南亚地区的品牌占比为34.8%,选择北美地区的品牌占比为29.5%,两个地区的占比之和超过了60%。

《中国餐饮出海发展报告2024》发布:餐饮出海进入新阶段,本土化策略助力品牌出海(图16)

1.美国:中餐在美国市场潜力较大,1/3的美国人每月至少吃一次中餐

  美国的餐饮市场规模与中国相当,2023年其市场规模超过7,300亿美元,全美餐饮门店数约为83万家,其中中餐门店约占4.8%,主要分布在加州、纽约、德州等地。

《中国餐饮出海发展报告2024》发布:餐饮出海进入新阶段,本土化策略助力品牌出海(图17)

  中餐在美国发展较好主要有三个方面的原因。其一,多数出海较早的品牌均有在美国开设门店,具有充分的市场教育基础,并且美国当地还诞生了熊猫快餐这样实力较强的中餐连锁品牌;其二,美国华裔人口数量较多,超过了570万的华人华侨为中餐提供了消费基础;其三,许多中国餐饮品牌在美国开店之后,重视产品的本土化创新,让更多的本地消费者接受中国美食。

  2.新加坡:外食比例高达90%,旅游业恢复为中餐出海提供机遇

  新加坡的餐饮市场规模不大,约96亿美元(约合600亿元人民币),不到全球市场份额的1%。但受益于其地理位置和较高比例的华裔人口占比(74%),新加坡成为了近年诸多中餐品牌选择的出海首站,并通过新加坡辐射整个东南亚市场。

《中国餐饮出海发展报告2024》发布:餐饮出海进入新阶段,本土化策略助力品牌出海(图18)

  目前,新加坡的全国餐饮门店数约5万家,其中中餐门店占比约为5%。据了解,新加坡的消费者多喜欢外出就餐而非在家做饭,外食比例高达90%,部分消费者甚至三餐都选择外食。

  3.印尼:人口结构颇为年轻,餐饮市场发展潜力较大

  印尼是东南亚地区最大的经济体,据世界银行数据,印尼2023年国内生产总值达1.37亿美元,同比增长5.05%。并且印尼的人口结构颇为年轻,截至2023年12月,印尼全国总人口数为2.81亿人,其中15~64岁人口占比超过7成,提供了超过2亿人的劳动力资源。

《中国餐饮出海发展报告2024》发布:餐饮出海进入新阶段,本土化策略助力品牌出海(图19)

  在餐饮市场方面,印尼餐饮市场规模约为300亿美元,每万人均餐厅保有量仅有11家,比欧美地区还低。同时,印尼的用工成本较低,最低工资标准在940~2,400元/月,在东南亚地区具有较大的优势,也是很多中国餐饮品牌选择开拓的重点市场。

  4.欧洲:餐饮市场竞争程度较低,是中餐出海的新高地

  欧洲的餐饮市场较为分散,主要呈现出类别差异大、品牌规模较小、产品创新迭代速度较慢等特点。因此,不少中国餐饮品牌在出海选址上,跳出“亚洲圈”,猛攻欧洲市场。

《中国餐饮出海发展报告2024》发布:餐饮出海进入新阶段,本土化策略助力品牌出海(图20)

  欧洲各国中,法国和意大利的美食在全球享有盛誉,而英国、德国等国家则相对较弱,很多国内的餐饮品牌在尝试欧洲市场时会首先选择英国或者德国,比如海底捞、快乐小羊、喜茶等。

  结语

  总的来说,餐饮出海是连锁餐饮品牌走向更广阔市场的必然之路,现在也是中餐出海比较好的时机。但是,餐饮品牌也需要理性看待出海面临的问题和风险。

《中国餐饮出海发展报告2024》发布:餐饮出海进入新阶段,本土化策略助力品牌出海(图21)

  红餐产业研究院总结了以下餐饮出海的建议,分别是菜单本地化、供应链本地化、完善人才体系、重视法律法规和风险。

  作者:红餐产业研究院

  (备注:该文为行业观察,仅供参考。)

我要加盟(留言后专人第一时间快速对接)

已有 1826 企业通过我们找到了合作项目

姓 名:

联系电话:

留言备注:

快捷留言

    标签arclist报错:指定属性 typeid 的栏目ID不存在。

餐饮项目推荐

蛋黄熊榴莲千层加盟
蛋黄熊榴莲千层加盟
投资额:8-12万
热度:蛋黄熊榴莲千层加盟
我要加盟
麦香村西饼屋加盟
麦香村西饼屋加盟
投资额:8-12万
热度:麦香村西饼屋加盟
我要加盟
朵瑞卡蛋糕加盟
朵瑞卡蛋糕加盟
投资额:8-12万
热度:朵瑞卡蛋糕加盟
我要加盟
思味贝卡蛋糕加盟
思味贝卡蛋糕加盟
投资额:8-12万
热度:思味贝卡蛋糕加盟
我要加盟
德之焙加盟
德之焙加盟
投资额:12-15万
热度:德之焙加盟
我要加盟
餐饮管理排行榜
  • 1EGM韩式炸鸡加盟970
    EGM韩式炸鸡加盟
    投资额:5-10 万
    热度:EGM韩式炸鸡加盟
    查看详情>>
  • 2孙大力麻辣烫加盟963
    孙大力麻辣烫加盟
    投资额:20-30 万
    热度:孙大力麻辣烫加盟
    查看详情>>
  • 3太哼冰室加盟960
    太哼冰室加盟
    投资额:30-50 万
    热度:太哼冰室加盟
    查看详情>>
  • 4德之焙加盟952
    德之焙加盟
    投资额:12-15万
    热度:德之焙加盟
    查看详情>>
  • 5马永金麻辣烫加盟945
    马永金麻辣烫加盟
    投资额:5-10 万
    热度:马永金麻辣烫加盟
    查看详情>>
  • 6富士烧肉牧场加盟888
    富士烧肉牧场加盟
    投资额:20-30 万
    热度:富士烧肉牧场加盟
    查看详情>>
  • 7朵瑞卡蛋糕加盟887
    朵瑞卡蛋糕加盟
    投资额:8-12万
    热度:朵瑞卡蛋糕加盟
    查看详情>>
  • 首页 |网站地图